產品分類
聯系我們
CONTACT US
電 話:0379-63210622
手 機:137-0769-6241
地址:洛陽市西工區衡山路五洲國際工業博覽城B區31棟119號
乘車路線:可自行駕車前往
一、產品概述
BA型泵系列單級單吸懸臂式離心泵,供吸送清水及物理化學性質類似于水的液體之用。
本型泵揚程在8-93m時,流量為4.5—360m3/時,液體的***高溫度不得超過80℃,適合于工廠、礦山、城市給水和農田灌溉等用。
二、結構說明
BA型泵的主要另件有:泵體(1);泵蓋(2)‘葉輪(3);軸(4);和托架(5)。泵的吐出口與泵的軸線成垂直方向,并可根據安裝使用條件與泵體共同旋轉90。,l80。和270。角。本型泵由電機通過彈性聯軸器直接轉動,或通過皮帶傳動裝置進行轉動。
圖1表示BA型水泵的縱剖面結構圖,軸的兩端以單列向心球軸承支承,用稀油潤滑。
圖2代表l6種BA型泵的外形圖,圖3是BA型泵的安裝圖,BA型泵的外形尺寸和安裝尺寸附列于后面。
泵體(1)為鑄鐵制成,其內制有逐漸擴散***泵的吐出口成渦形的流道,出口法蘭上鉆有安裝壓力表的管螺孔。
泵蓋(2)為鑄鐵制成,流道為收縮形,與泵體間墊有紙墊,進水口法蘭上鉆有安裝真空表的管螺孔。
葉輪(3)為鑄鐵制成,是單側進水,內有成曲面的葉片,在靠近軸孔處,鉆有幾個孔,以平衡軸向力,但11/2BA-6,2BA-6,2BA-9,3BA-9,3BA-13,4BA-18,4BA-25,葉輪沒有鉆孔,依靠軸承承受軸向力,制造時,經過靜平衡試驗。
軸(4)由優質炭素鋼制成,一端固定葉輪,工作時軸裝配在托架內的球軸承內轉動。
托架(5)為鑄鐵制成,以稀油潤滑的托架有油室,油面應常以油標尺來測量油位。
填料起著密封的作用,防止空氣透入和大量液體滲出,填料密封由填料室,填料壓蓋,填料環,鉛粉油浸石棉繩構成。少量高壓液體通過泵體內的串水孔流入填料室中,起水封作用。填料的松緊程度必須適當,不可太緊,也不可太松,以液體能一滴一滴滲出為準,填料太緊,軸易發熱,同時耗費功率,填料太松,液體滲漏大,降低水泵效率,填料內如滲水過多,應按時填加或更換填料。
水泵及電機安裝在一個底座上,用彈性聯軸器聯接,當安裝時,必須注意電機與水泵的軸在同一條中心線上。
三、安裝、起動、停止和運轉
1、安裝:
(1)安裝前的準備工作;
A、檢查水泵和電機有無損壞。
B、準備工具及起重機械。
C、按圖檢查安裝的基礎。
(2)安裝順序:
A、整套水泵運抵現場時,附帶底座者已裝好電動機。找平底座時,可不必卸下水泵和電動機。
B、將底座放在地基上,在地腳螺釘附近墊鐵,將底座墊高約20-40毫米,準備找平后填充水泥漿之用。
C、用水平儀檢查泵座的水平度,.找平后,擰緊地腳螺釘螺母,用水泥漿灌澆泵座及地腳螺釘孔。
D、經3—4天水泥干固后再檢查一下水平度。
E、洗清除凈泵座的支持平面,水泵腳和電機腳的平面,并把水泵和電機安放到底座上去。
F、調整泵軸水平,找平后,適當上緊螺母,以防起動,待泵端調節完竣后,再安裝電機,在水平欠妥的腳上,墊上墊板。使泵和電機聯軸器之間留有一定的間隙(看圖3安裝圖)。
G、把鋼尺放在聯軸器上,檢查水泵軸心線與電機軸線是否重合,若不重合就在電機腳下墊上幾片薄鐵片,使電機聯軸器與鋼尺相符,當用幾片薄鐵片時應取出它們,用經過刨制的整塊墊板來代替相同的厚度,并重新檢查安裝情況。
為了檢查安裝的精度,在幾個相反位置上用塞尺測量聯軸器平面之間的間隙,聯軸器兩端平面間一周上***大和***小間隙,差數不得超過0.3毫米,兩端中心線上下或左右的差數不得超過0.1毫米。
2.起動及停止:
(1)檢查托架內的黃油或用油標尺來測量稀油的油位是否在規定范圍內。
(2)試驗起動,檢查電機旋轉方向是否正確。試驗時間不準超過l分鐘。
(3)經泵體上部螺孔,往水泵和吸水管內灌水。
(4)閉上吐出管上之閥及壓力表之旋塞。
(5)上述過程完竣后,啟動電機,并打開壓力表旋塞。
(6)當水泵以全轉數工作時,壓力表顯示適當壓力,然后打開真空表旋塞,并且逐漸打開排水管路上的閘閥到需要范圍為止。
(7)當要停止水泵時,要慢慢的關閉在排水管路上閘閥,并閉真空表旋塞,并停止電動機,然后閉上壓力表旋塞。
如果所處的環境,外界溫度較低時,則應將泵體下部的四方螺塞打開,放出水泵內的水,以免凍裂。
(8)當長期停止使用水泵時,水泵應拆卸開,再將另件上的水擦干,并在滑動面處涂上防銹油,妥善保存。
3、運轉:
(1)注意水泵軸承溫度,不應超過外界溫度35℃,但***高不應大于75℃。
(2)托架內的油位,必須保持在油標尺的兩刻度之間。
(3)在水泵工作的***個月內,經100小時后,更換托架的潤滑油,以后稀油在水泵每工作500小時換油一次,黃油在2000小時換油一次。
(4)填料室內正常程度漏水,每分鐘以10-20滴,超過或太少者,應壓緊或放松填料壓蓋。
(5)定期檢查彈性聯軸器,注意電機軸承溫升。
(6)運轉過程中,如發現噪聲或不尋常的聲音時,應立即停車,檢查其原因。
(7)水泵工作每#登2000小時應進行周期檢查,葉輪與密封環配合處的間隙,不能磨損過大,吸水直徑為l00毫米或小于100毫米的泵其間隙在直徑方向的***大值為1?5毫米,吸水管直徑等于l00毫米或大于150毫米時,其間隙在直徑上的***大值為2毫米,如超過時,可更換密封環。
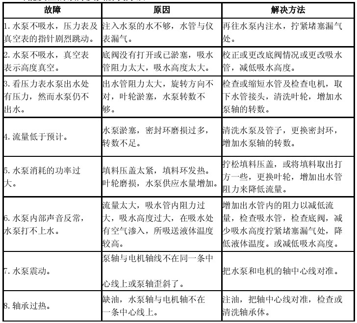
四、可能發生的故障及其解決方法

五、型泵工作性能表





